Tuesday April 2026

হটলাইন

সেবা এবং ধাপ

নং শিরোনাম সেবার ধাপ কার্যকলাপ
  
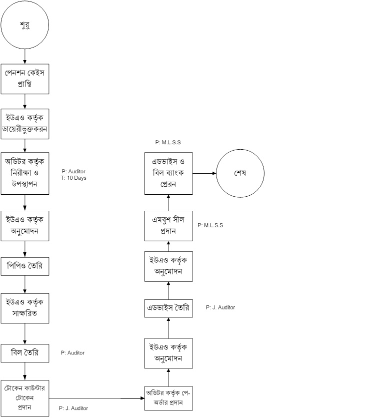
17.5.4 পেনশন ও আনুতোষিক পরিশোধ দেখুন
17.5.3 সিএও অফিসের অথরিটির ভিত্তিতে অনুদান ও প্রকল্পের ছাড়কৃত অর্থের বিল পাশ দেখুন
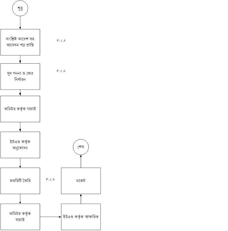
17.5.2 জিপিএফ অগ্রিম/ চুড়ান্ত পরিশোধ দেখুন
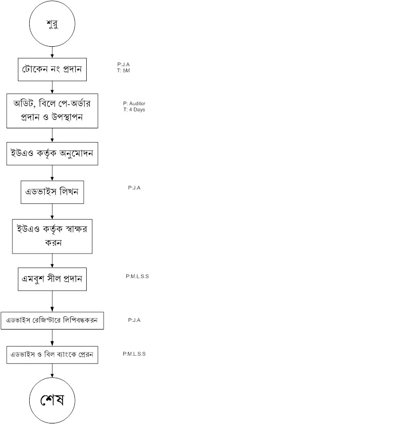
17.5.1 সরবরাহ ও সেবা মেরামত ও সংরক্ষণ এবং অন্যান্য খাতের বিল পাশ দেখুন
দেখছেন ১ থেকে ৪ পর্যন্ত, মোট ৪ এন্ট্রি

এক্সেসিবিলিটি

স্ক্রিন রিডার ডাউনলোড করুন